• About ARS Ltd

• Vision, Mission and Values Statement

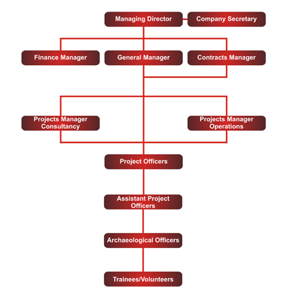
• Company Structure

• Insurance Cover

• Health and Safety

• Clients

 

Company Structure